ISSN 2307–3489 (Print), ІSSN 2307–6666 (Online)

Наука та прогрес транспорту. Вісник Дніпропетровського
національного університету залізничного транспорту, 201
6, 5 (65)



інформаційно-комунікаційні технології та математичне моделювання

УДК 621.333.4.024-0.47.58/.048.72

В. И. ШИНКАРЕНКО1*, О. И. САБЛИН2*, А. П. ИВАНОВ3*

1*Каф. «Компьютерные информационные технологии», Днепропетровский национальный университет
железнодорожного транспорта имени академика В. Лазаряна, ул. Лазаряна, 2, Днипро, Украина, 49010,
тел. +38 (056) 373 15 35, эл. почта shinkarenko_vi@ua.fm, ORCID 0000-0001-8738-7225
2*Каф. «Электроснабжение железных дорог», Днепропетровский национальный университет железнодорожного
транспорта имени академика В. Лазаряна, ул. Лазаряна, 2, Днипро, Украина, 49010, тел. +38 (056) 373 15 37,
эл. почта olegsss@i.ua, ORCID 0000-0001-6784-648X
3*Каф. «Компьютерные информационные технологии», Днепропетровский национальный университет
железнодорожного транспорта имени академика В. Лазаряна, ул. Лазаряна, 2, Днипро, Украина, 49010,
тел. +38 (056) 373 15 35, эл. почта iv_@inbox.ru, ORCID 0000-0003-1259-6377

КонструкТИВное моделирование зоны

распределения энергии рекуперации

ТЯГИ ПОСТОЯННОГО ТОКА

Цель. Научная работа посвящена разработке средств и методов формирования множества реальных и потенциальных структурных схем зон рекуперации с различными поездными ситуациями для дальнейшего обучения нейро-нечетких сетей на основе экспертных решений и формирования рационального управления. Методика. Для моделирования структурной схемы системы тягового электроснабжения, режимов тягового электропотребления и поездной ситуации в зоне распределения энергии рекуперации применена методология математико-алгоритмического конструктивизма. Данный подход предусматривает разработку конструктивно-продукционных структур (КПС) с преобразованиями специализации, интерпретации, конкретизации и реализации. Разработка КПС предусматривает определение расширяемого носителя, сигнатуры отношений и операций и конструктивной аксиоматики. Наиболее сложной и существенной частью аксиоматики является множество формируемых правил подстановки, определяющих процесс вывода соответствующих конструкций. Результаты. Разработана специализированная и конкретизированная КПС, которая позволяет учесть все возможности и особенности современного оборудования систем тягового электроснабжения, участков тяговой сети и поездной ситуации. Её особенность: семантическое наполнение терминального алфавита образами электрооборудования, тяговой сети и потребителей электроэнергии, обладающими соответствующей атрибутикой. Приведенный частный случай формирования структурной схемы демонстрирует возможности КПС применительно к данной задаче. Научная новизна. Авторами предложен новый подход к решению задачи рационального использования энергии рекуперации, который заключается в применении методов и средств искусственных нейронных сетей, экспертных систем и нечеткой логики и математико-алгоритмического конструктивизма. В данной работе представлены методы конструктивно-продукционного моделирования структуры зоны распределения энергии рекуперации в системе тяги постоянного тока. Практическая значимость. Решение задачи рационального использования энергии рекуперации позволяет значительно экономить энергоресурсы, способствовать техническому переоснащению железнодорожного транспорта Украины путем внедрения современных средств и возможностей. Разработанные модели могут применяться для решения и других задач энергосбережения в различных системах электрического транспорта.

Ключевые слова: рекуперация; энергосбережение; конструктивно-продукционная структура; структурная схема; модель; тяговая подстанция

Введение

Техническое переоснащение железнодорожного транспорта Украины предполагает внедрение современных средств и возможностей. Одна из таких задач заключается в энергосбережении путем рационального использования энергии рекуперации в системах тяги постоянного тока на основе интеллектуального управления качеством электроэнергии [3, 5, 7], оптимизации распределения энергии рекуперации [18].

Решение задачи предполагает при отсутствии на участке тягового энергоснабжения поездов встречного или попутного следования, способных полностью потребить выделенную энергию рекуперации, аккумулировать ее в современных накопителях [4] или передать в питающую внешнюю сеть. Такие возможности, как правило, на данный момент отсутствуют в Украине. Исследование целесообразности их использования на различных участках энергоснабжения являются насущной задачей энергосбережения.

При отсутствии строгой математической модели для решения задачи рационального использования энергии рекуперации предлагается применение нейро-нечетких моделей [1, 2, 16], которые включают в себя искусственные нейронные сети, экспертные системы и нечеткую логику [6, 11, 12, 22]. Такие модели получили широкое распространение в многообразных прикладных задачах распознавания и управления [8, 9, 10, 13, 17, 21], в том числе в электротехнических системах [14, 15].

В нашем случае, препятствием для такого моделирования (и еще в большей степени для построения строгих математических моделей) является значительное многообразие потенциальных возможностей оборудования участков тягового энергоснабжения. Для моделирования широкого спектра существующего и потенциального оборудования участков рекуперации предлагается использовать аппарат математико-алгоритмического конструирования (МАК) [19].

Это даст возможность на основе экспертных решений для смоделированных методами МАК структурных схем различной комплектации электрооборудования и поездных ситуаций обучить нейрофази сети для управления систем энергоснабжения с целью рационального использования энергии рекуперации.

В дальнейшем возможно получение обобщающих управлений.

Цель

Данная работа представляет одну из важных частей предлагаемого метода управления системами тягового электроснабжения и потребления с целью рационального использования энергии рекуперации, а именно: разработка средств и методов формирования множества реальных и потенциальных структурных схем зон рекуперации с различными поездными ситуациями для дальнейшего обучения нейрофази сетей (на основе экспертных решений) и формировании рационального управления.

Основой для разработки соответствующих методов являются теоретические положения МАК и конструктивно-продукционные структуры.

Методика

Обобщенной конструктивно-продукционной структурой (ОКПС) называется тройка [19]:

,

где – неоднородный носитель структуры;  – сигнатура, состоящая из множеств операций связывания, подстановки и вывода, операций над атрибутами и отношения подстановки; – конструктивная аксиоматика. Аксиоматика полностью представлена в [19].

Назначение конструкционно-продукцион­ной структуры (КПС) состоит в формировании множеств конструкций с помощью операций связывания, подстановки, вывода и др. операций, задаваемых правилами аксиоматики.

В данной работе под конструкциями понимаются структурные схемы системы тягового электроснабжения в зоне распределения энергии рекуперации с соответствующими поездными ситуациями.

Для формирования конструкций необходимо выполнять ряд уточняющих преобразований ОКПС [19]:

− специализация определяет предметную область: семантическую природу носителя, конечное множество операций и их семантику, атрибутику операций, порядок их выполнения и ограничения на правила подстановки;

− интерпретация заключается в связывании операций сигнатуры с алгоритмами выполнения некоторой алгоритмической структуры [20]. При интерпретации выполняется связывание информационной модели способа построения конструкций и модели исполнителя;

− конкретизация КПС заключается в расширении аксиоматики множеством правил продукций, задании конкретных множеств нетерминальных и терминальных символов с их атрибутами и, при необходимости, значений атрибутов;

− реализация КПС заключается в формировании конструкции из элементов носителя КПС путем выполнения алгоритмов, связанных с операциями сигнатуры. Реализация возможна только для предварительно специализированной, интерпретированной и конкретизированной КПС [19].

Приведем основные понятия конструктивно-продукционных структур.

Согласно аксиоматике ОКПС формой с атрибутом называется набор терминалов и нетерминалов, объединяемых операциями связывания. Конструкцией называется форма, содержащая только терминалы [19].

Правила подстановки имеют вид , где – отношения подстановки; – набор операций над атрибутами. Отношение подстановки – двуместное отношение с атрибутами [19]. Для формы и доступного отношения подстановки такого, что ( является частью ), результатом трехместной операции подстановки будет форма [19], где – любая операция связывания из .

Операция частичного вывода заключается в:

− выборе одного из доступных правил подстановки , с отношениями подстановки и выполнении на его основе операций подстановки;

− выполнении операций над атрибутами .

Формы, получаемые в результате операций частичного вывода, начиная с начального нетерминала, являются сентенциальными.

Операция полного вывода (или просто вывода) заключается в последовательном выполнении операции частичного вывода, начиная с начального нетерминала и заканчивая конструкцией.

Результаты

Выполнено моделирование зоны распределения энергии рекуперации, которая может включать один или несколько смежных участков тяговой сети с подстанциями: оборудованных или нет накопителем электроэнергии, возможностью передачи электроэнергии во внешние (поставляющие) сети.

Специализированная конструктивно-продукционная модель зоны рекуперации. Определим специализацию ОКПС – конструктор модели (структурной схемы) системы тягового электроснабжения и электрической тяги в зоне распределения энергии рекуперации:

,

где , множества: – отношений (и соответствующих операций) связывания элементов конструкций, – операций над атрибутами, – операций вывода, – терминалов и нетерминалов.

Частичная аксиоматика содержит следующие определения, дополнения и ограничения, которые уточняют алфавит, атрибуты носителя, отношения подстановки, задают особенности выполнения операций подстановки и вывода.

Терминальным алфавитом является множество элементов системы тягового энергоснабжения, потребления и преобразования электроэнергии в сети постоянного тока железных дорог, трамвайных и троллейбусных линий и метрополитенов с их существенными для данной задачи свойствами – атрибутами. Элементы будем обозначать малыми латинскими символами, например, – терминал a с атрибутом x; – атрибут x терминала a.

Нетерминальный алфавит состоит из множества вспомогательных символов с атрибутами, обозначаемых греческими буквами.

Отношения и операции связывания из задают последовательное и параллельное соединение элементов электрической цепи (табл. 1).

В общем случае операции не обладают свойствами ассоциативности и коммутативности, то есть , где , а – любое отношение связывания из . Поэтому для однозначного определения порядка выполнения операций связывания будут применяться скобки. В тех частных случаях, где выполняется ассоциативность, скобки могут быть опущены.

Таблица 1

Table 1

Операция

Структурная схема

Электрическая схема


Модель исполнителя конструирования. Интерпретация КПС на основании алгоритмической структуры заключается в расширении аксиоматики: задается , то есть операции присваивается значение атрибута в виде – алгоритма некоторой базовой алгоритмической структуры [20], таким образом операции из сигнатуры связываются
с алгоритмами выполнения

где – носитель алгоритмической структуры, – множество операций связывания алгоритмов (в [20] определены операции композиции и условного выполнения), – аксиоматика алгоритмической структуры (типичная аксиоматика приведена в [20]), – множество образующих алгоритмов базовой алгоритмической структуры (множество элементарных алгоритмов, реализуемых некоторым исполнителем), ; – множество определений и значений алгоритма , , , – количество операций в , – множество алгоритмов, конструируемых в .

При интерпретации выполняется связывание информационной модели способа построения конструкций и модели исполнителя.

Терминалы могут интерпретироваться двояко. Если реализация КПС – реальная зона распределения энергии рекуперации, то терминалы – элементы системы электроснабжения с их техническими характеристиками, а если реализация КПС – модель зоны распределения энергии рекуперации, то терминалы – условные обозначения соответствующих элементов системы.

Конкретизация конструктивно-продук-ционной модели. Конкретизация конструктивно-продукционной структуры заключается в расширении аксиоматики множеством конкретных правил продукций и задании конкретных множеств терминалов и нетерминалов:

,

где .

Частичная аксиоматика содержит следующие дополнения.

Терминалы алфавита : – внешняя система электроснабжения с атрибутом – уровень входного напряжения системы тягового электроснабжения; – понижающий трансформатор с атрибутами – к.п.д., – входное и выходное напряжение; – выпрямитель с соответствующими атрибутами; – инвертор; – накопитель электроэнергии с атрибутами: – накопленная и максимальная электрическая емкость; – тяговая сеть с атрибутами: – длина участка; – удельное сопротивление сети; – вектор размерности ; электроподвижной состав с атрибутами: – режим движения; – положение на межподстанционной зоне; – потребляемая/выделяемая мощность; – регулятор напряжения выпрямителя; – вектор размерности , каждый элемент которого – регулируемые уровни выходного напряжения; – переключатель.

Кроме указанных выше атрибутов, все терминалы имеют идентифицирующий атрибут , который позволяет однозначно определить конкретное оборудование системы электроснабжения.

Нетерминальный алфавит состоит из вспомогательных элементов . Начальный нетерминал – .

Аксиоматика содержит следующие правила продукций.

Первое правило содержит отношение, связывающее участок тяговой сети, для которой принимается решение об управлении энергией рекуперации с двумя питающими подстанциями:

.

Правило позволяет дополнить модель следующим (соседним) участком (итеративно несколькими участками):

.

Следующее правило позволяет моделировать путевое разветвление с соответствующей тяговой сетью и подстанциями:

.

– вспомогательное правило для оборудования тяговой подстанции

.

Правило предназначено для включения накопителя энергии с переключателем в модель тяговой подстанции, – альтернатива правилу : подстанция накопителем не оборудована:

;

.

Символ – пусто, обозначает отсутствие соединения на структурной и электрической схемах.

Правила и позволяет включить в схему тяговой подстанции питание от внешней энергосистемы и понижающий трансформатор:

;

.

Два альтернативных правила и позволяют включить в структурную схему выпрямитель с регулятором напряжения () или без последнего ():

;

.

Альтернативные правила и позволяют включить в структурную схему инвертор с переключателем () или без обоих ():

;

.

Правило, позволяющее моделировать электропитание многопутных участков

и с возможными перемычками на участке

.

Правило позволяет заменить нетерминал на участок тяговой сети, а и – на участок тяговой сети с электроподвижным составом:

;

;

.

Реализация конкретной модели зоны рекуперации. В результате вывода на основании правил подстановки с учетом аксиоматики специализированной КПС может быть реализовано бесконечное количество моделей зон рекуперации, включая модели всех существующих и проектируемых.

Продемонстрируем вывод модели (в виде структурной схемы) одной из таких зон рекуперации.

В результате операции частичного вывода (), с выбором правила подстановки будет сформирована сентенциальная форма , и соответствующая ей структурная схем, представленная на рис. 1.

Рис. 1. Структурное представление
сентенциальной формы

Fig. 1. Structural representation
of sentential form

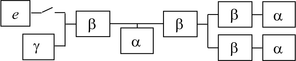
Продолжая подстановку , с применением правила , получим сентенциальную форму и структурную схему, с заложенными заготовками двух участков тяговой сети и трех тяговых подстанций (рис. 2).

Рис. 2. Структурное представление
сентенциальной формы

Fig. 2. Structural representation
of sentential form

Применение правила при подстановке позволяет получить и структурную схему, в которой заложено разветвление пути (с контактной сетью), питаемое отдельными тяговыми подстанциями (рис. 3).

Рис. 3. Структурное представление
сентенциальной формы

Fig. 3. Structural representation
of sentential form

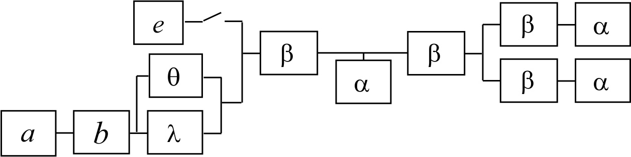
Продолжая подстановки по правилу , получим и структурную схему с основами конфигурации электрооборудования на одной из тяговых подстанций (рис. 4).

Рис. 4. Структурное представление
сентенциальной формы

Fig. 4. Structural representation
of sentential form

Дальнейшая подстановка по правилу позволяет получить с добавлением в структурную схему на рис. 4 накопителя электроэнергии на соответствующей тяговой подстанции (рис. 5).

Рис. 5. Структурное представление
сентенциальной формы

Fig. 5. Structural representation
of sentential form

Применение правила при подстановке позволяет получить . Структурна схема на рис. 5 дополнена оборудованием для передачи избыточной энергии рекуперации во внешнюю питающую сеть от соответствующей тяговой подстанции (рис. 6).

Рис. 6. Структурное представление
сентенциальной формы

Fig. 6. Structural representation
of sentential form

Последовательное применение правил и при подстановках позволяют получить . По структурной схеме (рис. 6) завершена комплектация оборудования соответствующей подстанции инвертором и регулятором напряжения. Структурная схема этой тяговой подстанции полностью сформирована (рис. 7).

Рис. 7. Структурное представление
сентенциальной формы

Fig. 7. Structural representation
of sentential form

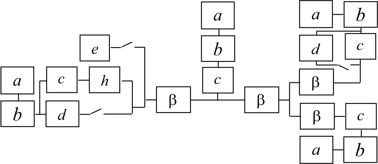
Следующая последовательность подстановок , с применением правил , , , , , , , , , , , , , , позволяет получить . В результате операций частичного вывода полностью сформирована структурная схема всех тяговых подстанций зоны потребления энергии рекуперации (рис. 8).

Заканчивается вывод подстановками , с применением правил , , , , , , , , , , получая при этом и структурную схему на рис. 9.

Рис. 8. Структурное представление
сентенциальной формы

Fig. 8. Structural representation
of sentential form

Рис. 9. Структурная схема зоны потребления энергии рекуперации (конструкция )

Fig. 9. Block diagram of consumption zones of recovering energy (design )

Сформированная структурная схема участка потребления энергии рекуперации моделирует структуру задействованных тяговых подстанций и поездную ситуацию.

Атрибутика элементов схемы формируется устройствами измерения и передачи информации и экспертными заключениями.

Научная новизна и практическая
значимость

Предложен новый подход к решению задачи рационального использования энергии рекуперации, который заключается в применении методов и средств искусственных нейронных сетей, экспертных систем и нечеткой логики и математико-алгоритмического конструктивизма.

В данной работе представлены методы конструктивно-продукционного моделирования структуры зоны распределения энергии рекуперации в системе тяги постоянного тока.


Выполнена конкретизация КПС, которая позволяет учесть все возможности и особенности современного оборудования систем тягового электроснабжения, участков тяговой сети и поездной ситуации.

Выводы

Одним из основных направлений развития экономики Украины является энергосбережение, что связано со сложной ситуаций на рынке энергоносителей.

Задача рационального (и даже просто) использования энергии рекуперации позволяет значительно экономить энергоресурсы.

Разработанный метод моделирования основан на возможностях КПС в новой предметной области. Терминальный алфавит семантически наполнен образами электрооборудования, тяговой сети и потребителями электроэнергии, обладающими соответствующей атрибутикой.

Приведенный частный случай формирования структурной схемы демонстрирует возможности КПС применительно к данной задаче.

В рамках выбранного направления исследований разрабатываются необходимые инструментальные программные средства для формирования структурных схем зон потребления энергии рекуперации, получения экспертных решений по управлению и формированию нейрофази сетей принятия решений.

СПИСОК ИСПОЛЬЗОВАННЫХ ИСТОЧНИКОВ

  1. Гибридные нейро-фаззи модели и мульти­агентные технологии в сложных системах : монография / Е. В. Бодянский, В. Е. Кучеренко, Е. И. Кучеренко [и др.] ; под ред. Е. В. Бодянского. – Днепропетровск : Системные технологии, 2008. – 403 с.

  2. Горбачев, С. В. Нейро-нечеткие методы в интеллектуальных системах обработки и анализа многомерной информации / С. В. Горбачев, В. И. Сырямкин. – Томск : Изд-во Томского ун-та, 2014. – 441 с.

  3. Закарюкин, В. П. Интеллектуальные технологии управления качеством электроэнергии / В. П. Закарюкин, А. В. Крюков, А. В. Черепанов. – Иркутск : ИрГТУ, 2015. – 218 с.

  4. Крюков, А. В. Моделирование систем тягового электроснабжения, оснащенных накопителями энергии / А. В. Крюков, А. В. Черепанов // Естеств. и инжен. науки – развитию регионов Сибири : тез. XIII (XXXV) Всерос. науч.-техн. конф. (21.0425.04.2014) / Братский гос. ун-т. – Братск, 2014. – С. 4.

  5. Моделювання взаємодії електрорухомого складу в режимі рекуперації електроенергії розосередженою системою тягового електропостачання / О. І. Саблін, В. Г. Кузнєцов, О. І. Бондар, В. В. Артемчук // Електрифікація транспорту. – 2014. – № 7. – С. 46–53.

  6. Рутковская, Д. Нейронные сети, генетические алгоритмы и нечёткие системы / Д. Рутковская, М. Пилинский, Л. Рутковский ; пер. с польск. – Москва : Горячая линия-Телеком, 2004. – 452 с.

  7. Саблин, О. И. Анализ качества рекуперируемой электроэнергии в системе электрического транспорта / О. И. Саблин // Вісн. НТУ «ХПІ». – Харків, 2013. – № 38 (1011). – С. 187–190.

  8. A Multi-Swarm Optimizer Based Fuzzy Modeling Approach for Dynamic Systems Processing / B. Niu, Y. Zhu, X. He, H. Shen // Neuro-computing. – 2008. – Vol. 71. – Iss. 79. – P. 14361448. doi: 10.1016/j.neucom.2007.05.010.

  9. Bodyanskiy, Ye. Hybrid Adaptive Wavelet-Neuro-Fuzzy System for Chaotic Time Series Identification / Ye. Bodyanskiy, О. Vynokurova // Information Sciences. – 2013. – Vol. 220. – P. 170–179. doi: 10.1016/j.ins.2012.07.044.

  10. Bodyanskiy, Ye. Modified Probabilistic Neuro-Fuzzy Network for Text Documents Processing / Ye. Bodyanskiy, I. Pliss, V. Volkova // Intern. J. of Computing. – 2012. Vol. 11. – Iss. 4. – P. 391–396.

  11. Computational Intelligence. A Methodological Introduction / R. Kruse, C. Borgelt, F. Klawonn [et al.]. – London : Springer Verlag, 2013. – 490 p.

  12. Du, K.-L. Neural Networks and Statistical Learning / K.-L. Du, M. N. S. Swamy. – London : Springer Verlag, 2014. – 824 p. doi: 10.1007/978-1-4471-5571-3

  13. Jang, J.-S. R. Neuro-Fuzzy and Soft Computing – Computational Approach to Learning and Machine Intelligence / J.-S. R. Jang, C.-T. Sun,
    E. Mizutani. – New Dehli : PHI Learning, 2010. – 614 p.

  14. Jeno Paul, P. Neuro-Fuzzy Based Constant Frequency-Unified Power Quality Conditioner / P. Jeno Paul, T. Ruban Deva Prakash // Intern. J. of System Signal Control and Engineering Application. – 2011. – Vol. 4. Iss. 1. – P. 10–17. doi: 10.3923/ijssceapp.2011.10.17.

  15. Kori, A. K. Neuro Fuzzy System Based Condition Monitoring of Power Transformer / A. K. Kori, A. K. Sharma, A. K. S. Bhadoriya // Intern. J. of Computer Science. – 2012. – Vol. 9. – Iss. 2, 1. – P. 495499.

  16. Kosko, B. Neural Networks and Fuzzy Systems: A Dynamical Systems Approach to Machine Intelligence / B. Kosko. – NJ, Prentice Hall, 1992, 449 p.

  17. Mukherjee, V. Intelligent Particle Swarm Optimized Fuzzy PID Controller for AVR System / V. Mukherjee, S. P. Ghoshal // Electric Power Systems Research. – 2007. – Vol. 77. Iss. 12. – P. 1689–1698. doi: 10.1016/j.epsr.2006.12.004.

  18. Nasri, A. Timetable Optimization for Maximum Usage of Regenerative Energy of Braking in Electrical Railway Systems / A. Nasri, M. Fekri Moghadam, H. Mokhtari // Intern. Symposium on Power Electronics, Electrical Drives, Automation and Motion (14.0616.06.2010). – Pisa, Italy, 2010. – P. 1218–1221. doi: 10.1109/SPEED-AM.2010.5542099.

  19. Shynkarenko, V. I. Constructive-Synthesizing Structures and Their Grammatical Interpretations. I. Generalized Formal Constructive-Synthesizing Structure / V. I. Shynkarenko, V. M. Ilman // Cybernetics and Systems Analysis. – 2014. – Vol. 50. – Iss. 5. – P. 655–662. doi: 10.1007/s10559-014-9655-z.

  20. Shynkarenko, V. I. Structural Models of Algorithms in Problems of Applied Programming. I. Formal Algorithmic Structures / V. I. Shynkarenko, V. M. Ilman, V. V. Skalozub // Cybernetics and Systems Analysis. – 2009. – Vol. 45. – Iss. 3. – P. 329–339. doi: 10.1007/s10559-009-9118-0.

  21. Sood, A. Crossroads in Classification: Comparison and Analysis of Fuzzy and Neuro-Fuzzy Techniques / A. Sood, S. Aggarwal // Intern. J. of Computer Applications. – 2011. – Vol. 24, 2. – P. 13–17. doi: 10.5120/2924-3866.

  22. Springer Handbook of Computational Intelligence / Eds. J. Kacprzyk, W. Pedrycz. – Berlin–Heidelberg : Springer-Verlag, 2015. – 1634 p. doi: 10.1007/978-3-662-43505-2.

В. І. ШИНКАРЕНКО1*, О. І. САБЛІН2*, О. П. ІВАНОВ3*

1*Каф. «Комп’ютерні інформаційні технології», Дніпропетровський національный університет залізничного
транспорту імені академіка В. Лазаряна, вул. Лазаряна, 2, Дніпро, Україна, 49010, тел. +38 (056) 373 15 35,
ел. пошта shinkarenko_vi@ua.fm, ORCID 0000-0001-8738-7225
2*Каф. «Електропостачання залізниць», Дніпропетровський національный університет залізничного транспорту
імені академіка В. Лазаряна, вул. Лазаряна, 2, Дніпро, Україна,
49010, тел. +38 (056) 373 15 37,
ел.
пошта olegsss@i.ua ORCID 0000-0001-6784-648X
3*Каф. «Комп’ютерні інформаційні технології», Дніпропетровський національный університет залізничного
транспорту імені академіка В.
Лазаряна, вул. Лазаряна, 2, Дніпро, Україна, 49010, тел. +38 (056) 373 15 35,
ел. пошта iv_@inbox.ru, ORCID 0000-0003-1259-6377

КОНСТРУКТИВНЕ МОДЕЛЮВАННЯ ЗОНИ

РОЗПОДІЛУ ЕНЕРГІЇ рекуперації

ТЯГИ ПОСТІЙНОГО СТРУМУ

Мета. Наукова робота присвячена розробці методів та засобів формування множини реальних і потенційних структурних схем зон рекуперації з різними поїзними ситуаціями для подальшого навчання нейро-нечітких мереж на основі експертних рішень для формування раціонального управління. Методика. Для моделювання структурної схеми системи тягового електропостачання, режимів тягового електроспоживання та поїзної ситуації у зоні розподілу енергії рекуперації застосована методологія математико-алгоритмічного конструктивізму. Даний підхід передбачає розробку конструктивно-продукційних структур (КПС) з перетвореннями спеціалізації, інтерпретації, конкретизації та реалізації. Розробка КПС передбачає визначення розширюваного носія, сигнатури відносин і операцій та конструктивної аксіоматики. Найбільш складною та істотною частиною аксіоматики є множина сформованих правил підстановки, що визначають процес виведення відповідних конструкцій. Результати. Розроблено спеціалізовану і конкретизовану КПС, яка дозволяє врахувати всі можливості та особливості сучасного обладнання систем тягового електропостачання, ділянок тягової мережі й поїзної ситуації. Її особливість: семантичне наповнення термінального алфавіту образами електрообладнання, тягової мережі та споживачів електроенергії, що володіють відповідною атрибутикою. Наведений окремий випадок формування структурної схеми демонструє можливості КПС стосовно даної задачі. Наукова новизна. Авторами запропоновано новий підхід до вирішення задачі раціонального використання енергії рекуперації, який полягає в застосуванні методів та засобів штучних нейронних мереж, експертних систем нечіткої логіки й математико-алгоритмічного конструктивізму. У даній роботі представлені методи конструктивно-продукційного моделювання структури зони розподілу енергії рекуперації у системі тяги постійного струму. Практична значимість. Рішення задачі раціонального використання енергії рекуперації дозволяє значно економити енергоресурси, сприяти технічному переоснащенню залізничного транспорту України шляхом впровадження сучасних засобів і можливостей. Розроблені моделі можуть застосовуватися для вирішення й інших задач енергозбереження в різних системах електричного транспорту.

Ключові слова: рекуперація; енергозбереження; конструктивно-продукційна структура; структурна схема; модель; тягова підстанція

V. I. SHYNKARENKO1*, О. І. SABLIN2*, О. P. IVANOV3*

1*Dep. «Computer and Information Technologies», Dnipropetrovsk National University of Railway Transport
named after
Academician V. Lazaryan, Lazaryan St., 2, Dnipro, Ukraine, 49010, tel. +38 (056) 373 15 35,
e-mail shinkarenko_vi@ua.fm, ORCID 0000-0001-8738-7225
2*Dep. «Electricity Supply of Railways», Dnipropetrovsk National University of Railway Transport
named after
Academician V. Lazaryan, Lazaryan St., 2, Dnipro, Ukraine, 49010, tel. +38 (056) 373 15 37,
e-mail olegsss@i.ua, ORCID 0000-0001-6784-648X
3*Dep. «Computer and Information Technologies», Dnipropetrovsk National University of Railway Transport
named after
Academician V. Lazaryan, Lazaryan St., 2, Dnipro, Ukraine, 49010, tel. +38 (056) 373 15 35,
e-mail iv_@inbox.ru, ORCID 0000-0003-1259-6377

CONSTRUCTIVE MODELling FOR ZONE OF

recovery ENERGY Distribution

OF DC TRACTion

Purpose. The article is aimed to develop the means and methods of forming a plurality of real and potential structural diagrams for zones of energy recovery and different locations of trains for further training neuro-fuzzy networks on the basis of expert solutions and also for the formation of good control. Methodology. Methodology of mathematical and algorithmic constructivism for modeling the structural diagrams of the electric supply system and modes of traction power consumption and the train’s locations in zones of energy recovery was applied. This approach involves the development of constructive-synthesizing structures (CSS) with transformation by specialization, interpretation, specification and implementation. Development CSS provides an extensible definition media, relations and the signature of operations and constructive axiomatic. The most complex and essential part of the axioms is the set formed by the substitution rules defining the process of withdrawal of the corresponding structures. Findings. A specialized and specified CSS, which allows considering all the possibilities and features, that supply power traction systems with modern equipment, stations and trains location was designed. Its feature: the semantic content of the terminal alphabet images of electrical traction network and power consumers with relevant attributes. A special case of the formation of the structural diagram shows the possibilities CSS in relation to this problem. Originality. A new approach to solving the problem of rational use of energy recovery, which consists in application of the methods and means of artificial neural networks, expert systems, fuzzy logic and mathematical and algorithmic constructivism. This paper presents the methods of constructive simulation of a production-distribution of energy recovery zone structure in the system of the DC traction. Practical value. The tasks decision of the rational use of energy recovery can significantly save energy, contribute to the technical re-equipment of a railway transportation of Ukraine through the introduction of modern means and capabilities. The developed model can be used to solve other energy-saving tasks in different systems of electric transport.

Keywords: energy recovery, energy conservation, constructive-synthesizing structures, structural diagrams, model, traction substation

REFERENCES

  1. Bodyanskiy Ye. V., Kucherenko V. Ye., Kucherenko Ye. I., Mikhalev A. I., Filatov V. A. Gibridnyye neyro-fazzi modeli i multiagentnyye tekhnologii v slozhnykh sistemakh [Hybrid neuro-fuzzy models and multi-agent technologies in complex systems]. Dnipropetrovsk, Sistemnyye tekhnologii Publ., 2008. 403 p.

  2. Gorbachev S.V., Syryamkin V.I. Neyro-nechetkiye metody v intellektualnykh sistemakh obrabotki i analiza mnogomernoy informatsii [Neuro-fuzzy techniques in intelligent systems of processing and analysis of multidimensional information]. Tomsk, Izdatelstvo Tomskogo universiteta Publ., 2014. 441 p.

  3. Zakaryukin V.P., Kryukov A.V., Cherepanov A.V. Intellektualnyye tekhnologii upravleniya kachestvom elektroenergii [Intelligent technologies of electric power quality control]. Irkutsk, IrGTU Publ., 2015. 218 p.

  4. Kryukov A.V. Cherepanov A.V. Modelirovaniye sistem tyagovogo elektrosnabzheniya, osnashchennykh nakopitelyami energii [Modelling of the systems of traction power supply, equipped with energy storages]. Tezisy XIII (XXXV) Vserossiyskoy nauchno-tekhnicheskoy konferentsii «Yestestvennyye i inzhenernyye nauki – razvitiyu regionov Sibiri (21.04-25.04.2014)» [Abstracts of XIII (XXXV) All-Russian Scientific and Practical Conf. «Natural sciences and engineering – development of Siberia»]. Bratsk, 2014, p. 4.

  5. Sablin O.I., Kuznietsov V.H., Bondar O.I., Artemchyk V.V. Modeliuvannia vzaiemodii elektrorukhomoho skladu v rezhymi rekuperatsii elektroenerhii rozoseredzhenoiu systemoiu tiahovoho elektropostachannia [Modeling the interaction of electric motive power in the recovery mode of electric energy dispersed by the traction power supply system]. Elektryfikatsiia transportu – Transport Electrification, 2014, vol. 7, pp. 46-53.

  6. Rutkovskaya D., Pilinskiy M., Rutkovskiy L. Neyronnyye seti, geneticheskiye algoritmy i nechetkiye sistemy [Neural networks, genetic algorithms and fuzzy systems]. Moscow, Goryachaya liniya – Telekom Publ., 2004. 452 p.

  7. Sablin O.I. Analiz kachestva rekuperiruyemoy elektroenergii v sisteme elektricheskogo transporta [Analysis of the quality of electric energy recoverable in the system of electric transport]. Visnyk Natsionalnoho tekhnichnoho universytetu «Kharkivskyi politekhnichnyi instytut» [Bulletin of National Technical University «Kharkiv Polytechnical Institute»], 2013, vol. 38 (1011), pp. 187-190.

  8. Niu B., Zhu Y., He X., Shen H. A Multi-Swarm Optimizer Based Fuzzy Modeling Approach for Dynamic Systems Processing. Neuro-computing, 2008, vol. 71, issues 7-9, pp. 1436-1448. doi: 10.1016/j.neucom.2007.05.010.

  9. Bodyanskiy Ye., Vynokurova О. Hybrid Adaptive Wavelet-Neuro-Fuzzy System for Chaotic Time Series Identification. Information Sciences, 2013, vol. 220, pp. 170-179. doi: 10.1016/j.ins.2012.07.044.

  10. Bodyanskiy Ye., Pliss I, Volkova V. Modified Probabilistic Neuro-Fuzzy Network for Text Documents Proc. International Journal of Computing, 2012, vol. 11, issue 4, pp. 391-396.

  11. Kruse R., Borgelt C., Klawonn F., Moeves C., Steinbrecher M., Held P. Computational Intelligence. A Methodological Introduction. London, Springer Verlag Publ., 2013. 490 p.

  12. Du K.-L., Swamy M.N.S. Neural Networks and Statistical Learning. Springer Verlag Publ., 2014. 824 p. doi: 10.1007/978-1-4471-5571-3.

  13. Jang J.-S.R., Sun C.-T., Mizutani E. Neuro-Fuzzy and Soft Computing – Computational Approach to Learning and Machine Intelligence. New Dehli, PHI Learning Publ., 2010. 614 p.

  14. Jeno Paul P., Ruban Deva Prakash T. Neuro-Fuzzy Based Constant Frequency-Unified Power Quality Conditioner. International Journal of System Signal Control and Engineering Application, 2011, vol. 4, issue 1, pp.10-17. doi: 10.3923/ijssceapp.2011.10.17.

  15. Kori A.K., Sharma A.K., Bhadoriya A.K.S. Neuro Fuzzy System Based Condition Monitoring of Power Transformer. International Journal of Computer Science, 2012, vol. 9, issue 2, no. 1, pp. 495-499.

  16. Kosko B. Neural Networks and Fuzzy Systems: A Dynamical Systems Approach to Machine Intelligence. NJ, Prentice Hall Publ., 1992. 449 p.

  17. Mukherjee V., Ghoshal S.P. Intelligent Particle Swarm Optimized Fuzzy PID Controller for AVR System. Electric Power Systems Research, 2007, vol. 77, issue 12, pp. 1689-1698. doi: 10.1016/j.epsr.2006.12.004.

  18. Nasri A., Fekri Moghadam M., Mokhtari H. Timetable Optimization for Maximum Usage of Regenerative Energy of Braking in Electrical Railway Systems. Int. Symposium on Power Electronics, Electrical Drives, Automation and Motion (14.06.-16.06.2010). Pisa, 2010, pp. 1218-1221.

  19. Shynkarenko V.I., Ilman V.M. Constructive-Synthesizing Structures and Their Grammatical Interpretations. I. Generalized Formal Constructive-Synthesizing Structure. Cybernetics and Systems Analysis, 2014, vol. 50, issue 5, pp. 655-662. doi: 10.1007/s10559-014-9655-z.

  20. Shynkarenko V.I., Ilman V.M., Skalozub V.V. Structural Models of Algorithms in Problems of Applied Programming. I. Formal Algorithmic Structures. Cybernetics and Systems Analysis, 2009, vol. 45,issue 3, pp. 329-339. doi: 10.1007/s10559-009-9118-0.

  21. Sood A., Aggarwal S. Crossroads in Classification: Comparison and Analysis of Fuzzy and Neuro-Fuzzy Techniques. International Journal of Computer Applications, 2011, vol. 24, no. 2, pp.13-17. doi: 10.5120/2924-3866.

  22. Kacprzyk J., Pedrycz W. Springer Handbook of Computational Intelligence. Berlin-Heidelberg, Springer-Verlag Publ., 2015, 1634 p. doi: 10.1007/978-3-662-43505-2.


Статья рекомендована к публикации д.т.н., проф. В. В. Скалозубом (Украина); д.физ.-мат.н., проф. В. Е. Белозёровым (Украина)


Поступила в редколлегию: 06.07.2016

Принята к печати: 11.10.2016

doi © В. И. Шинкаренко, О. И. Саблин, А. П. Иванов, 2016