ISSN 2307–3489 (Print), ІSSN 2307–6666 (Online)

Наука та прогрес транспорту. Вісник Дніпропетровського
національного університету залізничного транспорту, 2019, №
4 (82)



ЕКОЛОГІЯ ТА ПРОМИСЛОВА БЕЗПЕКА

UDC 628.3:628.4.046

L. F. DOLINA1*, P. B. MASHYKHINA2*, D. A. DOLINA3*

1*Dep. «Hydraulics and Water Supply», Dnipro National University of Railway
Transport named after Academician V. Lazaryan, Lazaryan St., 2, Dnipro, Ukraine,
49010, tel. +38 (056) 273 15 09, e-mail water.supply.treatment@gmail.com,
ORCID 0000-0001-6082-7091
2*Dep. «Hydraulics and Water Supply», Dnipro National University of Railway
Transport named after Academician V. Lazaryan, Lazaryan St., 2, Dnipro, Ukraine,
49010, tel. +38 (056) 273 15 09, e-mail gidro_eko@ukr.net,
ORCID 0000-0003-3057-9204
3*Main Department of State Fiscal Service (SFS) in Kyiv, Sholudenka St., 33,
Kyiv, Ukraine, 04116, tel. +38 (050) 164 22 32,
e-mail dogni06@gmail.com, ORCID 0000-0002-2962-2722

TECHNOLOGY FOR WATER PURIFICATION

FROM RESIDUES OF DRUGS AND PLASTIC

Purpose. The main purpose of the article is to develop a technology for water purification from residues of oil-fat-cream containing drugs, in particular technology and a technological scheme for purifying urban (municipal) wastewater from plastics and residues of drugs. Methodology. The studies were carried out based on the analysis of scientific sources and reporting data on the availability of drugs and plastics in the water of Ukraine, European countries, and the USA. Findings. The authors present the results of a comprehensive review of issues related to the determination of the availability of drugs in various waters, their concentrations and the most dangerous drugs-toxicants. Medicines and plastics can accumulate not only in humans and animals, but also in sea and river fish, etc. The presence of drugs and plastic in the body can have a negative impact on the health. The treatment facilities in Ukraine and the world are not sufficiently adapted for the detection of drugs and plastics and their purification. Originality. The authors of this material conducted studies to determine the content of plastic in drinking tap water in Dnipro and Zaporizhzhia cities. Drinking water from the tap contains less plastic particles than bottled water of the famous Ukrainian trade brands. The work developed technological schemes for the purification of industrial wastewater from pharmaceutical enterprises for the manufacture of creams, ointments, oils and other products for treatment and cosmetic purposes. Structures and methods for purifying water from these pollutants have been proposed, which had not been previously used at water purification stations, but successfully apply in other industries. Practical value. The use of environmentally efficient technologies in Ukraine will allow obtaining high-quality drinking water, but it will require re-equipment and reconstruction of water treatment plants. Major funding should be provided by corresponding articles. Currently, in Ukraine (even in Kyiv) there are no stations for the purification of drinking and waste waters, which would use modern technologies and facilities, but high-quality water is the health and life of people.

Keywords: wastewater treatment; drinking water treatment; plastic in wastewater and drinking water; drugs in wastewater; new sources of drinking water; technological scheme for water purification; concentration of hazardous drugs in water

Introduction

Today there is an intensive pollution of the Earth and its waters with medical preparations and plastic. In the course of research in recent years, a large number of medical, veterinary drugs and plastics have been found in many ecosystems of the globe and even in such distant areas as the Arctic and Antarctica.

In our opinion, if you do not take serious measures, the harm from drugs may exceed their benefits. It is necessary to switch to the production of environmentally friendly medicines and to improve the methods and technology of water purification.

Monitoring water quality in various countries of the world has shown that water is contaminated with drugs and plastics to one degree or another, but especially water is contaminated near all major cities. Traces of drugs and plastic lead to the emergence of unknown diseases. For a long time, it was considered that after using the medications completely destroyed. It has now been established that more than half of the drugs consumed leave the body in a biologically active form, i.e. practically do not lose their properties. In large quantities they enter sewage and, from there, sources of drinking water.

There are currently no treatment facilities that can remove metabolites of drugs or other unregulated pollutants, such as personal care products. Metabolites of drugs are polar water-soluble substances, which are formed as a result of physical and biochemical processes [13]. The chemical reactions of metabolites in the aquatic ecosystem are still not fully understood. It should be borne in mind that drugs are initially developed with high biological activity, and, as a rule, they have high resistance in the environment. Since in many cases they are not biodegradable, even a low concentration of drugs and their metabolites can accumulate in the body of people, animals and fish [15].

There are a large number of ways in which drugs enter the surface waters. The main ones are: wastewater from pharmaceutical plants, municipal (municipal) treatment facilities, hospitals and landfills.

Today, the process of drug release into the environment through municipal wastewater treatment plants is best studied. It was established that not only the toilet, but also the bath and the washing machine serve as a source of pollution of lakes, rivers and oceans by flushing residual medicinal creams, lotions, ointments and gels into the sewage system [4]. The so-called active ingredients of pharmaceutical ingredients fall into drains and potentially pollute water and soil. Such substances include steroids (for example, cortisone and testosterone), acne preparations and other drugs. It is also noted that, in contrast to internal use, external medicinal products washed with water contain non-metabolizable drugs in their full form [8].

The concentration of drugs is different, but generally small, but scientists are seriously concerned about the possible consequences of prolonged use of even small doses of drugs with drinking water.

The greatest danger from the presence of drugs in water is that all these chemicals are consumed together. Researchers do not know what effect combinations of pharmaceuticals have on the body.

Purpose

The problem of drinking water quality worries millions of people in Ukraine and the world, regardless of the regions in which they live.

The purpose of this article is to analyze the presence in Ukraine and the world of the residual amount of drugs in water, as well as develop the technology and provide a technological scheme for purifying water from oil-fat-cream containing drugs and, on the basis of global and personal experience, and also provide technology for cleaning municipal wastewater.

Methodology

Wastewater from drug manufacturing plants are formed [9]:

in the preparation of raw materials;

in technological processes of obtaining intermediate and finished products;

at regeneration and utilization of solvents;

at water purification of gas emissions;

in the processes of filtration, extraction, chemical cleaning of drugs;

when washing equipment, etc.

Tables 1 and 2 show the amount of industrial wastewater and their characteristics, which are formed during the preparation of some common medicinal preparations [9].

Findings

The highest contamination is characteristic of uterine and concentrated solutions, the discharge of which into the sewer system is unacceptable. In particular, the concentrated solution formed during the production of amidopirin is characterized by a COD equal to 64000 mg/dm3, the dry residue is 40000 mg/dm3, the dilution threshold for the destruction of the color is 1: 250.

The nomenclature and quantity of products produced by enterprises for the production of medicines, as a rule, are not constant, but change during the year and even in a shorter period, therefore it is impossible to determine the composition of wastewater, which would be constant and characteristic of the enterprise as a whole [9].

The analysis of the cost structure of wastewater treatment once again confirmed the important conclusion that mechanical purification is to some extent the cheapest method, and therefore the most profound wastewater treatment by mechanical methods is always advisable [5].

This conclusion primarily requires that the technology and equipment for the retention of mechanical inclusions from wastewater provide the maximum retention of coarse impurities to reduce the dry mass of the raw sludge and, accordingly, associated problems. (Pig. 1) For trapping fat, plastic [11, 12], pieces of fat, etc., we use filtering machines arc sieves, OSO centrifugal sieves, flat screens, etc. [5].

The sizes of the filtering holes vary widely: from 20 mm (gratings at pumping stations) to 0.07-0.1 – 1.0 mm (arc sieves, screens, etc.). Slot-shaped sieves with trapezoidal openings are installed on the strainers, which are not clogged by suspended wastewater particles [5].

Table 1

Characteristics of wastewater of drugs production enterprises (common sewage)

View
pro-
ducts

Average
annual
volume
of waste-
water,
m3 per
1 ton of
products

Concentration of pollution, mg/dm3

BOD
mgO2
/ dm3

COD,

mgO2
/ dm3

рН

Suspen-
ded
substan-
ces

Nitro-
gen
ammo-
nium

Chlo-
rides

Sul-
fates

Buta-
nol

Bu-
tyl

ace-
tate

Other
sub-
stances



Vita-
mins
:

С, В2,
В
6

from 66

to 4230

from 70

to 1 500

from 18.8

to 33

from 100

to 1100

from 28

to 320

2.4
(
phosp-
horus
)

12
(cyanide)

from 420

to 2430

from 610

to 5400

from
4

to
11

Anti-
biotics: phenoxy-
pheni-
cillin, hydroxy tetracyc-
line,
strepto-
mycin, benzyl-
peni-
cillin

from 4230

to 9860

from 100

to 300

from 2

to 40

from 200

to 800

from 200

to 800

metha-
nol

antibio-
tics

from 1 500

to 2 500

from 2 500

to 4 000

from
6,0

to
7,5

Syn-
the-
tic
drugs: amido-
pyrine, caffeine, norsul-
fazole, sulfo-
mezin

furat-
selin, hexanal, chloroe-
thane

from 1400

to 9800

210

175 – 38

2 300 – 2 200

2 390 – 325

-

-

816
(zinc)

9 (phosp-
horus )

4 870 – 2 756

7 850 – 3 650


Table 2

Characteristics of wastewater of production enterprises of fat-containing substances (common sewage).

View

products

рН

Fat,.

mg / l

Glycerol,

mg / l

Petrol,

mg / l

BOD

mgO2 / dm3

COD,

mgO2 / dm3

Oil extraction

7

200


180-300

1 200

1 500

Hydrogenation

5

100



200

250

Refining

9

20 000



40 000

50 000

Margarine

9

7 000



1 400

15 000

Mayonnaise

8

16 000



33 000

38 000

Soap making

10

20 000

20 000


10 000

120 000

Glycerol and LCD

6

150

200


500

600



As a result of purification of rainwater and industrial wastewater from petroleum products and suspended solids, we [5] found that using pumping equipment before sewage treatment plants leads to emulsification of petroleum products in the common sewage volume, which increases the time of their gravitational separation and, accordingly, to clean the load on the filters. These findings can be fully attributed to the purification of fat-oil-cream-containing drugs. In addition, the presence of fat in water reduces the solubility of oxygen, which adversely affects the purification of water, especially by biological methods.

Originality and practical value

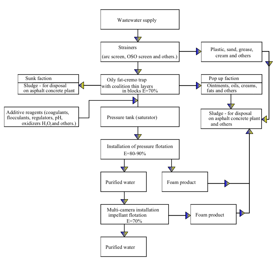
Further, wastewater (Piс. 1) in the technological chain is fed to an oil-fat-cream trap with coalescent thin-layer blocks (Piс. 2 – photo). If
a conventional oil trap has a cleaning effect of about 30-40% for separating lubricants, oils, petroleum and petroleum products, the proposed oil-fat-cream trap already has a cleaning effect of about 60-75%. This was confirmed by laboratory (pilot) tests in which animal fats, petroleum jelly, coolant, oil products, and other hydrophobic substances were used as wastewater pollutants.

Pic. 1. Technological scheme of industrial wastewater treatment from
oil-fat-cream-containing drugs (proposed)

Pic. 2. Oil-fat-cream trap with thin-layer
coalescent blocks

One of the effective methods of wastewater treatment from hydrophobic contaminants, including oils, esters, petroleum products and other substances is PCM – flotation (physico-chemical method) with dispersed air and gas bubbles [5]. The result of this process in different conditions depends on the size of the air bubbles: with a decrease in their diameter, the cleaning efficiency increases.

There are several types of flotation. The most common is the method of pressure flotation, in which fine air bubbles are formed due to changes in the partial pressure of the water-air solution obtained by pre-saturation of water with air under pressure of 4-5 atm. This method is considered to be the most effective, as it provides a fairly stable dispersed composition of air bubbles, but it also has its drawbacks.

Another method is impeller flotation, in which the dispersion of air is carried out with the help of an impeller. The air is drawn from the atmosphere into the zone of its action and is crushed into small bubbles. Many designs of impeller dispersants are known, but the designs in which the impeller rotates inside the stator are most interesting.

Impeller flotation has found wide use of minerals, in the field of wastewater treatment, the use of this method is still limited. Research on the use of impeller flotation to extract fat from wastewater generated during the washing of wool was conducted at the «NII VODGEO» (integrated scientific research and design and technological institute of water supply, sewerage, hydrotechnical structures and engineering hydrogeology) [5]. The effect of fat extraction reache 94% with a duration of treatment of 1 hour. Due to the high content of surfactants (soaps, fatty acids) in wool-rich water, up to 87% of water can be transferred to the froth product.

The studies of the application of this method for sewage treatment of meat processing plants are known [18].

It is noted that in the two-chamber flotation machine M6 (Mekhanobr developer), with the duration of wastewater treatment for 15 minutes, the effect of water purification from fat reached 70%, by suspended substances – 64%.

Extensive studies of the application of this method for the treatment of wastewater of fish factories were conducted at the Petersburg University of Civil Engineering, a high degree of extraction of fats (99%) and suspended substances (86.5%) was established.

In all these works, studies were carried out on flotation machines manufactured by industry for the enrichment of mineral resources.

Thus, in our technological scheme we use flotation units of two types – pressure and impeller. To improve the efficiency of flotation treatment of industrial wastewater after pharmaceutical companies, we recommend the addition of various reagents:

  • pH regulators, determined experimentally;

coagulants and flocculants – for the formation of hydrophobic complexes in order to increase the efficiency of the process, determined experimentally;

oxidizers (for example, hydrogen peroxide H2O2), which contribute to the oxidation of many drugs [4]; the concentration of the dosage of the reagent is determined experimentally.

Our industrial tests at a railway enterprise for deep cleaning of oily waste water using 2-stage flotation (pressure and impeller) with additional treatment on filters with urethane foam (1st stage) and on adsorption filters (stage 2), allowed reduce the oil content from 20,000 to 0.05 mg/dm3 [5].

As noted above, our and foreign municipal (city) wastewater treatment plants do not have facilities for separating and treating water from plastic and residues of drugs. We have attempted to develop a technology and technological scheme for the treatment of municipal (urban) wastewater treatment (Pig. 3) and drinking water (Pig. 4) for the population from the above-mentioned pollution.

For the separation of coarse contaminants in wastewater, the stations have standard gratings of various designs with openings no more than 16 mm, in other countries the openings size was changed to a smaller one (about 6-10 mm). At the same time, the size of the plastic coming with water for cleaning can be as a human hair [5].

The authors of this material conducted studies to determine the content of plastic in drinking tap water in the cities of the Dnipro and Zaporizhia. For example, drinking water from the tap contains from 4 to 10 particles of plastic per liter of water, the size of which exceeds 100 microns, that is, the average thickness of a human hair. And in bottled water of well-known trademarks «Morshinska» and «BUVETTE» contains from 49 to 102 particles of plastic per liter of water [5].

We propose, after gratings, to put vibrating or inertial screens on which slit-like sieves with hole sizes from 0.07 to 0.25 mm will stand. Such slotted sieves will be able to trap not only plastic, but also coarse sand. In order to save electricity, instead of vibrating or inertial screens, fixed [2, 11] arc sieves can be installed (Pic.5).

We propose to place vibrating or inertial screens after the gratings, on which slit-like sieves with hole sizes from 0.07 to 0.25 mm should stand. Such sieves are capable of not only plastic, but also coarse sand. In order to save electricity, instead of vibrating or inertial screens, fixed [2, 11] arc sieves can be installed (Pig. 5).

Slit screen stainless steel screens are used as flat maps, arc screens and centrifuges for dewatering, filtration washing, drying and sorting of various bulk and lump materials. They are used in the mining, chemical and food industries [17]. They are made of profiled trapezoidal grates, arranged in parallel on the transverse stiffening ribs or on the connecting pins. Stainless steel grade 12 × 18Н10Т or its analogues are used as the material. The slot size varies from 0.07 to 20 mm.

The company «ROTO-SIEVE» (Sweden) produces rotating sieves for pre-treatment of wastewater. This equipment has been successfully used in many countries [16].

Pic 3. Technological scheme
of purification of municipal (urban)
waste waters from residues
of drugs and plastics (proposed)

Pic. 4. Technological scheme of purification
of drinking water from the residues
of drugs and plastic (proposed)

For the purification of waste and drinking water from the remnants of medicines we have chosen chemical methods [4, 8, 12]. Chemical water purification is used in cases where the release of contaminants, including drugs, is possible only as
a result of a chemical reaction between the impurity (drug) and the reagent, with the formation of new substances that are easily removed from the water. For such purification, oxidation reactions are used, transfer of harmful impurities into harmless ones, neutralization by the ozonation method [3, 4].

Pic. 5. Arc sieve:
1welded closed box; 2 semi-cylindrical slit sieve;
3
loading opening, 4 metal sheet, to regulate the size of the loading slot; 5 screws for adjusting the gap;
6 – support from the corners; 7 wooden wedges.

The redox potential of ozone is higher than that of oxygen and chlorine, as a result of which it has a higher oxidative and bactericidal effect. It should be noted that water treatment with ozone or ultraviolet rays almost completely supplanted chlorination at water treatment plants in many countries of Western Europe (Switzerland, France, Norway, etc.) [12]. In Ukraine, the use of these environmentally efficient technologies is limited due to the significant cost of retooling and reconstruction of water treatment plants, but this must be done.

Ozonation includes both direct oxidation of organic compounds or disinfection with ozone dissolved in water, and oxidative processes involving hydroxyl radicals resulting from chemical transformations of salts. It is the latest processes that are considered as new oxidation technologies. At the same time, if the standard ozone reduction potential is 2.07 V, then for hydroxyl radicals this indicator reaches 2.8 V [8].

The formation of hydroxyl radicals as a result of the transformation of ozone in an aqueous medium increases in the presence of hydrogen peroxide, catalysts, activated carbon, when ozonation is combined with ultraviolet radiation and ultrasonic treatment [8].

Conclusions

Currently, there is intense pollution of the Earth’s waters with medicines and plastics. In the course of research in recent years, a large number of medical and veterinary drugs and plastics have been found in many ecosystems of the globe and even in such remote areas as the Arctic and Antarctica.

Scientists from all over the world have discovered various groups of drugs in rivers, lakes and deep aquifers:

antibiotics;

anti-inflammatory drugs;

steroid hormones;

- contraceptives;

cardiovascular drugs;

antiepileptic drugs;

drugs for weight loss and obesity fight;

highly toxic anticancer drugs;

cosmetics and perfumery products;

antidepressants, psychotropic, sleeping pills;

contrast agents used in x-ray diagnostic;

antifungal agents.

Another environmental threat on a global scale is the presence of plastic in various waters, including drinking and waste waters.

There are two ways to solve these problems:

The first is the creation of environmentally friendly medicines, the creation of biodegradable plastics or the prohibition of their manufacture;

the second – the improvement of existing and the creation of new effective methods, technologies and technological schemes for the purification of water from medical preparations and plastics.

We have developed a technology, facilities and a technological scheme for the purification of industrial waste pharmaceutical enterprises from oil-fat-cream containing drugs and plastics. This technology uses high-performance mechanical cleaning facilities – oil-fat-cream trap with coalescent thin-layer blocks and 2-step flotation cleaning – with pressure and impeller flotation cells (physical and chemical cleaning).

For trapping plastic in all enterprises where wastewater and drinking water are treated, we propose constructions – strainers (vibrating and inertial screens, arc screens, etc.) with a hole diameter from 0.07 to 0.25 mm in slit-shaped screens.

To purify water from residues of drugs at municipal stations for the preparation of drinking water and wastewater treatment, technologies have been developed using chemical methods (ozone and hydrogen peroxide).

The use of these environmentally efficient technologies in Ukraine will allow obtaining high-quality drinking water, but will require re-equipment and reconstruction of water treatment plants.



LIST OF REFERENCE LINKS

  1. Баренбойм, Г. М. Загрязнение природных вод лекарствами / Г. М. Баренбойм, М. А. Чиганова. – Москва : Наука, 2015. – 283 с.

  2. Бедрань, Н. Г. Машины для обогащения полезных ископаемых : учеб. пособие для вузов / Н. Г. Бедрань. – Киев ; Донецк : Вища школа, 1980. – 416 с.

  3. Биосорбция прокаина на биологически активном угле / Е. А. Корж, Н. А. Клименко, С. К. Смолин,
    Л. Р. Решетняк // Химия и технология воды. – 2016. – Т. 38, № 5. – С. 519–530.

  4. Долина, Л. Ф. Очистка вод от остатков лекарственных препаратов / Л. Ф. Долина, О. П. Савина // Наука та прогрес транспорту. – 2018. – № 3 (75). – С. 36–49. doi: 10.15802/stp2018/134675

  5. Долина, Л. Ф. Очистка вод от пластика / Л. Ф. Долина, О. П. Савина, Д. А. Долина // Наука та прогрес транспорту. – 2019. – № 2 (80). – С. 27–40. doi: 10.15802/stp2019/166628

  6. Корж, Е. А. Кинетика адсорбции фармацевтических веществ из водных растворов на активных углях / Е. А. Корж, С. К. Смолин, Н. А. Клименко // Химия и технология воды. – 2016. – Т. 38, № 4. – С. 342–353.

  7. Кофман, В. Я. Новые окислительные технологии очистки воды и сточных вод. Ч. 2 : обзор зарубежных изданий / В. Я. Кофман // Водоснабжение и санитарная техника. – 2013. – № 11. – С. 70–77.

  8. Лившиц, В. Лекарства как экологическая проблема [Electronic resource] / Проза.ру. – Available at: http://proza.ru/2013/02/27/1830 – Title from the screen. – Accessed : 04.06.2019.

  9. Технолого-экологический инжиниринг при обогащении полезных ископаемых : учеб. пособие / А. Д. Полулях, П. И. Пилов, А. И. Ергунов, Д. А. Полулях. – Днепропетровск : Гос. высш. учеб. завед. «Нац. горный ун-т», 2012. – 712 с.

  10. Фармацевтические средства в питьевой воде [Electronic resource] / Всемирная организация здравоохранения – Available at: http://www.who.int/water_sanitation_health/emerging/info_sheet_pharmaceuticals/ru/ – Title from the screen. – Accessed : 04.06.2019.

  11. Шпаков, А. Антибиотики и стероиды отравляют сточные воды [Electronic resource] : Смерть из канализации / А. Шпаков // Коммерсант. – 1999. – 26 июн. – Available at: https://www.kommersant.ru/doc/220792 – Title from the screen. – Accessed : 04.06.2019.

  12. Accumulation of Microplastic on Shorelines Woldwide: Sources and Sinks / M. A. Browne, P. Crump, S. J. Niven, E. Teuten, A. Tonkin, T. Galloway, R. Thompson // Environmental Science & Technology. – 2011. – Vol. 45. – Iss. 21. – Р. 9175–9179. doi: 10.1021/es201811s/SPAN>

  13. Boxall, A. B. A. The environmental side effects of medication / A. B. A. Boxall // EMBO reports. – 2004. – Vol. 5. – Iss. 12. – P. 1110–1116. doi: 10.1038/sj.embor.7400307

  14. Occurrence and ecotoxicological assessment of pharmaceuticals: Is there a risk for the Mediterranean aquatic environment? / F. Desbiolles, L. Malleret, C. Tiliacos, P. Wong-Wah-Chung, I. Laffont-Schwob // Science of the Total Environment. – 2018. – Vol. 639. – P. 1334–1348. doi: 10.1016/j.scitotenv.2018.04.351

  15. Sharma, S. Microplastic pollution, a threat to marine ecosystem and human health: a short review / S. Sharma, S. Chatterjee // Environmental Science and Pollution Research. – 2017. – Vol. 24. – Iss. 27. – P. 21530–21547. doi: 10.1007/s11356-017-9910-8

  16. Slaughterhouse wastewater: treatment, management аnd resource recovery / C. F. Bustillo-Lecompte, М. Мehrvar // Physico-Chemical Wastewater Treatment and Resource Recovery / Editors R. Farooq, Z. Ahmad. – Rijeka, Croatia : InTech Open Access Publisher, 2017. – Р. 153–174. doi: http://doi.org/10.5772/65499

  17. Sumpter, J. P. Pharmaceuticals in the Environment: Moving from a Problem to a Solution / J. P. Sumpter // Green and Sustainable Pharmacy / Editors K. Kummerer, M. Hempel. – Berlin : Springer-Verlag, 2010. – Р. 11–22.

  18. Waters reality in Ukraine worldwide / L. F. Dolina, P. B. Mashykhina, A. A. Karpo, A. A. Mishchenko // Наука та прогрес транспорту. – 2017. – № 5 (71). – С. 7–18. doi: 10.15802/stp2017/113695

Л. Ф. ДОЛИНА1*, П. Б. МАШИХІНА2*, Д. А. ДОЛИНА3*

1*Каф. «Гідравліка та водопостачання», Дніпровський національний університет
залізничного транспорту імені академіка В. Лазаряна
, вул. Лазаряна, 2, Дніпро,
Україна, 49010, тел. +38 (056) 273 15 09,
ел. пошта water.supply.treatment@gmail.com, ORCID 0000-0001-6082-7091
2*Каф. «Гідравліка та водопостачання», Дніпровський національний університет
залізничного транспорту імені академіка В. Лазаряна
, вул. Лазаряна, 2, Дніпро,
Україна, 49010, тел. +38 (056) 273 15 09, ел. пошта gidro_eko@ukr.net,
ORCID 0000-0003-3057-9204
3*Головне управління Державної фіскальної служби (ДФС), вул. Шолуденка, 33,
Київ, Україна, 04116, тел. +38 (050) 164 22 32, ел. пошта dogni06@gmail.com,
ORCID 0000-0000-0002-2962-2722

ТЕХНОЛОГІЯ ОЧИщення ВОДи ВІД

ЗАЛИШКІВ ЛІКАРСЬКИХ ПРЕПАРАТІВ

ТА ПЛАСТИКУ

Мета. Основна мета статті – розробити технологію очищення води від залишків масло-жиро-крем вмісних ліків, зокрема технологію очищення міських (муніципальних) стічних вод від пластику і залишків лікарських препаратів. Методика. Дослідження виконані на підставі аналізу наукових джерел і звітних даних про наявність ліків і пластику у водах України, європейських країнах, США. Результати. Автори представляють результати комплексного розгляду питань, пов’язаних із визначенням наявності ліків у різних водах, їх концентрацій і найбільш небезпечних лікарських препаратів-токсикантів. Медикаменти й пластик можуть накопичуватися не тільки в організмі людей і тварин, а й у морській і річковій рибі і т. д. Присутність в організмі ліків і пластику негативно впливає на здоров’я. Очисні споруди України та світу недостатньо пристосовані для виявлення у воді ліків і пластику, її очищення. Наукова новизна. Автори цієї статті провели дослідження з визначення вмісту пластику в питній водопровідній воді міст Дніпра й Запоріжжя. Питна вода з-під крана містить менше частинок пластику, ніж бутильована вода відомих українських торгових брендів. Розроблені технологічні схеми з очищення стічних вод фармацевтичних підприємств із виготовлення кремів, мазей, масел та іншої продукції для лікування й косметичних цілей. Запропоновано споруди й методи для очищення вод від зазначених, забруднень, які не використовували раніше на станціях очистки вод, але успішно застосовують в інших галузях промисловості. Практична значимість. Застосування в Україні екологічно ефективних технологій дозволить отримувати високоякісну питну воду, проте вимагає переобладнання й реконструкції водоочисних станцій. Для цього потрібно передбачити відповідні статті за основним фінансуванням. У наш час в Україні (навіть у Києві) немає станцій з очищення питної і стічних вод, на яких би використовувались сучасні технології і споруди, але ж якісна вода – це здоров’я і життя людей.

Ключові слова: очищення стічних вод; очищення питної води; пластик у стічній та питній водах; ліки в стічних водах; нові джерела питної води; технологічна схема з очищення вод; концентрація небезпечних ліків у воді

Л. Ф. ДОЛИНА1*, П. Б. МАШИХИНА2*, Д. А. ДОЛИНА3*

1*Каф. «Гидравлика и водоснабжение», Днипровский национальный университет
железнодорожного транспорта имени академика В. Лазаряна, ул. Лазаряна, 2,
Днипро, Украина, 49010, тел. +38 (056) 273 15 09,
эл. почта water.supply.treatment@gmail.com, ORCID 0000-0001-6082-7091
2*Каф. «Гидравлика и водоснабжение», Днипровский национальный университет
железнодорожного транспорта имени академика В. Лазаряна, ул. Лазаряна, 2,
Днипро, Украина, 49010, тел. +38 (056) 273 15 09, эл. почта gidro_eko@ukr.net,
ORCID 0000-0003-3057-9204
3*Главное управление Государственной фискальной службы (ГФС),
ул. Шолуденко, 33, Киев, Украина, 04116, тел. +38 (050) 164 22 32,
эл. почта dogni06@gmail.com, ORCID 0000-0000-0002-2962-2722

ТЕХНОЛОГИЯ ОЧИСТКИ ВОДЫ ОТ

ОСТАТКОВ ЛЕКАРСТВЕННЫХ

ПРЕПАРАТОВ И ПЛАСТИКА

Цель. Основная цель статьи – разработать технологию очистки воды от остатков масло-жиро-крем содержащих лекарств, в частности технологию очистки городских (муниципальных) сточных вод от пластика и остатков лекарственных препаратов. Методика. Исследования выполнены на основании анализа научных источников и отчетных данных о наличии лекарств и пластика в воде Украины, европейских странах, США. Результаты. Авторы представляют результаты комплексного рассмотрения вопросов, связанных с определением наличия лекарств в различных водах, их концентраций и наиболее опасных лекарственных препаратов-токсикантов. Медикаменты и пластик могут накапливаться не только в организме людей и животных, но и в морской и речной рыбе и т. д. Присутствие в организме лекарств и пластика оказывает негативное влияние на здоровье. Очистные сооружения Украины и мира недостаточно приспособлены для обнаружения в воде лекарств и пластика, её очистки. Научная новизна. Авторы этой статьи провели исследования по определению содержания пластика в питьевой водопроводной воде городов Днепра и Запорожья. В питьевой воде из-под крана содержится меньше частиц пластика, чем в бутилированной воде известных украинских торговых брендов. Разработаны технологические схемы по очистке сточных вод фармацевтических предприятий по изготовлению кремов, мазей, масел и другой продукции для лечения и косметических целей. Предложены сооружения и методы для очистки вод от указанных загрязнений, которые не использовали ранее на станциях очистки вод, но успешно применяют в других отраслях промышленности. Практическая значимость. Применение в Украине экологически эффективных технологий позволит получать высококачественную питьевую воду, однако потребует переоборудования и реконструкции водоочистных станций. Для этого нужно предусмотреть соответствующие статьи по основному финансированию. В настоящее время в Украине (даже в Киеве) нет станций по очистке питьевой и сточных вод, на которых бы использовались современные технологии и сооружения, а ведь качественная вода – это здоровье и жизнь людей.

Ключевые слова: очистка сточных вод; очистка питьевой воды; пластик в сточной и питьевой воде; лекарства в сточных водах; новые источники питьевой воды; технологическая схема по очистке воды; концентрация опасных лекарств в воде

REFERENCE

  1. Barenboym, G. M., & Chiganova, M. A. (2015). Zagryaznenie prirodnykh vod lekarstvami. Moscow: Nauka. (in Russian)

  2. Bedran, N. G. (1980). Mashiny dlya obogashcheniya poleznykh iskopaemykh: uchebnoe posobie dlya vuzov. Kiev; Donetsk: Vishcha shkola. (in Russian)

  3. Korzh, Е. О., Klymenko, N. A., Smolin, S. K., & Reshetnyak, L. R. (2016). Biosorption of procaine on biologically active carbon. Journal of Water Chemistry and Technology, 38(5), 519-530. (in Russian)

  4. Dolina, L. F., & Savina, O. P. (2018). Water cleaning from residues of medicinal preparations. Science and Transport Progress, 3(75), 36-51. doi: 10.15802/stp2018/134675 (in Russian)

  5. Dolina, L. F., Savina, O. P. & Dolina D. A. (2019). Cleaning water from plastic. Science and Transport Progress, 2(80), 27-40. doi: 10.15802/stp2019/166628 (in Russian)

  6. Korzh, Y. A., Smolin, S. K., & Klimenko, N. A. (2016). Kinetika adsorbtsii farmatsevticheskikh veshchestv iz vodnykh rastvorov na aktivnykh uglyakh. Journal of Water Chemistry and Technology, 38(4), 342-353. (in Russian)

  7. Kofman, V. Y. (2013). New advanced oxidation technologies of water and wastewater treatment. Рt. 2: foreign publications review. Water Supply and Sanitary Technique, 11, 70-77. (in Russian)

  8. Livshits, V. (n.d.). Lekarstva kak ekologicheskaya problema. Proza.ru. Retrieved from https://proza.ru/2013/02/27/1830 (in Russian)

  9. Polulyakh, A. D., Pilov, P. I., Yegurnov, A. I., & Polulyakh. D. A. (2012). Tekhnologo-ekologicheskiy inzhiniring pri obogashchenii poleznykh iskopaemykh: Uchebnoe posobie. Dnepropetrovsk: Gosudarstvennoe vysshee uchebnoe zavedenie «Natsionalnyy gornyy universitet». (in Russian)

  10. Farmatsevticheskie sredstva v pitevoy vode (n.d.). World Health Organization. Retrieved from http://www.who.int/water_sanitation_health/emerging/info_sheet_pharmaceuticals/ru/ (in Russian)

  11. Shpakov, A. (1999, June 26). Antibiotiki i steroidy otravlyayut stochnye vody: Smert iz kanalizatsii. Kommersant. Retrieved from https://www.kommersant.ru/doc/220792 (in Russian)

  12. Browne, M. A., Crump, P., Niven, S. J., Teuten, E., Tonkin, A., Galloway, T., & Thompson, R. (2011). Accumulation of Microplastic on Shorelines Woldwide: Sources and Sinks. Environmental Science & Technology, 45(21), 9175-9179. doi: 10.1021/es201811s (in English)

  13. Boxall, A. B. A. (2004). The environmental side effects of medication. EMBO Reports, 5(12), 1110-1116. doi: 10.1038/sj.embor.7400307 (in English)

  14. Desbiolles, F., Malleret, L., Tiliacos, C., Wong-Wah-Chung, P., & Laffont-Schwob, I. (2018). Occurrence and ecotoxicological assessment of pharmaceuticals: Is there a risk for the Mediterranean aquatic environment? Science of the Total Environment, 639, 1334-1348. doi: 10.1016/j.scitotenv.2018.04.351 (in English)

  15. Sharma, S., & Chatterjee, S. (2017). Microplastic pollution, a threat to marine ecosystem and human health: a short review. Environmental Science and Pollution Research, 24(27), 21530-21547. doi: 10.1007/s11356-017-9910-8 (in English)

  16. Bustillo-Lecompte, C. F., & Мehrvar, М. (2017). Slaughterhouse wastewater: treatment, management аnd resource recovery. In R. Farooq, Z. Ahmad (Eds.), Physico-Chemical Wastewater Treatment and Resource Recovery. Rijeka, Croatia: InTech Open Access Publisher (pp. 153-174). doi: 10.5772/65499

  17. Sumpter, J. P. (2010). Pharmaceuticals in the Environment: Moving from a Problem to a Solution. In К. Kummerer, & М. Hempel (Eds.), Green and Sustainable Pharmacy (pp. 11-22). Berlin: Springer-Verlag. (in English)

  18. Dolina, L. F., Mashykhina, P. B., Karpo, A. A., & Mishchenko, A. A. (2017). Waters reality in Ukraine worldwide. Science and Transport Progress, 5(71), 7-18. doi: 10.15802/stp2017/113695 (in English)


Received: March 14, 2019

Accepted: July 17, 2019

6

Creative Commons Attribution 4.0 International

doi: 10.15802/stp2019/176517 © L. F. Dolina, P. B. Mashykhina, D. A. Dolina, 2019